翔睿環境科技有限公司
洗滌塔設備 + 工業用除臭劑 專業供應商 - 翔睿環境科技
關於我們
產品介紹
客戶實績
最新消息
聯絡我們
EN
中
NEWS
最新消息
首頁
最新消息
環保新聞與相關環保法規
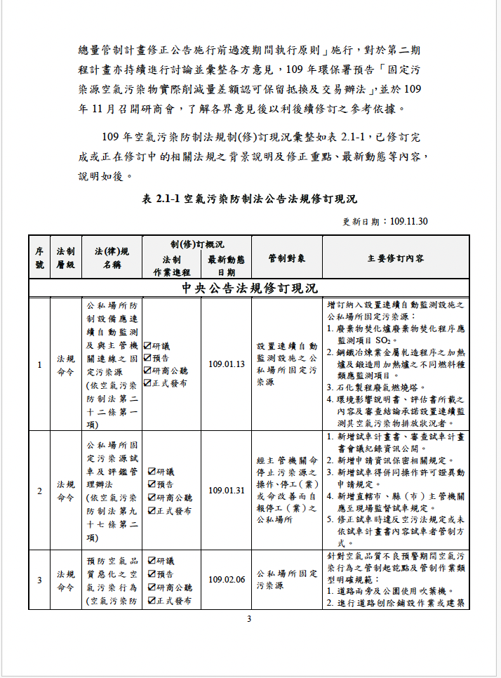
109年度 環保法規趨勢分析報告 (定稿 )
2025-11-11
環保新聞與相關環保法規
109年度 環保法規趨勢分析報告 (定稿 )
109年度 環保法規趨勢分析報告 (定稿 )
回前頁